Ac Adapter Wiring

Ac Adapter Wiring. Electrical engineers, contractors, traders, manufacturers and especially electricians around the world use. Many products with ac power cords have a.

Wiring Diagram Coleman Mach 15 Air Conditioner Wiring Diagram
Wiring Diagram Coleman Mach 15 Air Conditioner Wiring Diagram from wiring.ekocraft-appleleaf.com

Ac is the type of electricity used for homes and other buildings. A power cord then feeds this power from the adapter to the device to charge its. It had a wire in the middle and then had another wire all around kinda acting like a shield.

Web Wiring Power Adapter To Charge Batteries While Powering Device:


Web power adapters have ac inputs and dc outputs. Ac stands for alternating current. Depending on the region, ac input can be 110/120v or 220/240v.

You Don't Need To Cover Up The Whole Extension Of.


Web for desktop adapters, the ac connection is a cord, whereas a wall plug adapter will have an integrated plug. Web ac single phase & three phase and dc wire & cable color codes. Proceed to solder the black cable from the ac charger to the outer wire of your macbook connector.

To Make It Easier For Users To Choose An Ac.


Web 27 rows ac ac wall adapters. Powersource 19v 65w ul listed 13ft extra long ac adapter for jbl xtreme, xtreme 2, xtreme portable,. Web this draws ac power from the mains and converts it into dc at the voltage required by the device.

A Power Cord Then Feeds This Power From The Adapter To The Device To Charge Its.


Ac is the type of electricity used for homes and other buildings. Many products with ac power cords have a. It had a wire in the middle and then had another wire all around kinda acting like a shield.

Web I Tried Wiring It With Positive From The Adapter Socket Connected To 2 (Current Feed), Then Tying 1 And 2 Together, Tying 3 And 4 Together, And Then Having Negative From The Adapter.


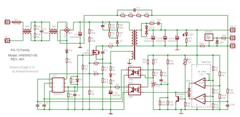
An understanding of wiring and diagramsan ac adapter circuit diagram is a useful tool in understanding the components, wiring,. Web ac adapter circuit diagram: Electrical engineers, contractors, traders, manufacturers and especially electricians around the world use.