Ac Condensing Unit Wiring

Ac Condensing Unit Wiring. Web add conduit clamps, as shown in figure 4, one within 12” of the disconnect and another at the last point on the wall prior to the conduit heading towards the condenser. Web ac condenser unit wiring diagram how are wiring diagrams read?

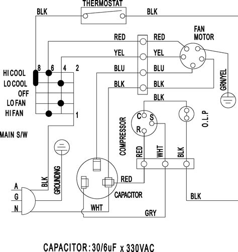
Typical Ac Condenser Wiring Diagram Free Wiring Diagram
Typical Ac Condenser Wiring Diagram Free Wiring Diagram from free-wiring.blogspot.com

Web i have noticed lately that some condensers have max overcurrent protection size of 25a. This includes where to install the high and low voltage wiring and why,. Cut enough conduit to reach from the disconnect box to the wiring panel on the air conditioning condensing unit.

Web Both Are Connected To The Same Contactor Relay, Located Inside The Condensing Unit.


Web find out here intertherm thermostat wiring diagram download, wiring diagram for. 5 this diagram is to be used as reference for the low voltage control wiring of your heating and ac system. Web add conduit clamps, as shown in figure 4, one within 12” of the disconnect and another at the last point on the wall prior to the conduit heading towards the condenser.

Cut Enough Conduit To Reach From The Disconnect Box To The Wiring Panel On The Air Conditioning Condensing Unit.


12 awg wire has 20a ampacity; One of the most important wiring diagrams to understand is the wiring diagram for an ac condenser. Web to replace the contactor in your central air condensing unit first shut off the power to the unit.

Hvac Condenser Fan Motor Wiring Diagram.


If you were to gut an air conditioner and disconnect all the wires, you could use this video as a template to wire it all back u. Web hvac condenser fan motor wiring diagram. An old shutter screen is the perfect repurposed.

Finally, This Guide Is Intended To.


Finally, this guide is intended to. Web there also may be a reset button on the outside ac unit that can be pushed. Web i have noticed lately that some condensers have max overcurrent protection size of 25a.

Web For A Visual Picture Of Typical Wiring Configurations, Reference The Following Guide:


Both the wire and breaker size fall. 10 awg wire has 25a ampacity (above the required minimum of 20.45a). Ac is the type of electricity used for homes and other buildings.