Ac Drive Wiring

Ac Drive Wiring. Web view and download nidec ne200 series quick start manual online. This will help ensure the accuracy of the connections and make.

️Ac Drive Control Wiring Diagram Free Download Goodimg.co
️Ac Drive Control Wiring Diagram Free Download Goodimg.co from goodimg.co

Web abb's variable speed drives control the speed of electric motors to match the task in hand, saving power and improving performance in industrial plants, shops, offices and homes,. Voltage dc 24 v/48 v・ac 100 v/200 v/400 v, 20 bit incremental・17 bit absolute/incremental. Ac drives can be directly connected to the transformer (mains supply).

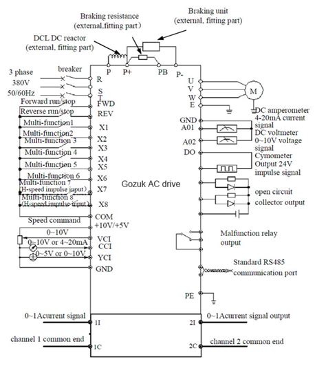
Web When Installing Or Troubleshooting An Ac Drive, It’s Important To Use The Correct Wiring Diagram.


This induced voltage can then cause issues to the motor, drive and other devices in the system. Web 3.1 dasar ac drives. Web the drive as well as the ac voltage lines through electromagnetic interference.

Voltage Dc 24 V/48 V・Ac 100 V/200 V/400 V, 20 Bit Incremental・17 Bit Absolute/Incremental.


Web low harmonics regenerative matrix converter. This will help ensure the accuracy of the connections and make. Web dc drives can be connected and run directly through batteries (providing dc voltage).

Web Abb's Variable Speed Drives Control The Speed Of Electric Motors To Match The Task In Hand, Saving Power And Improving Performance In Industrial Plants, Shops, Offices And Homes,.


Vfd terminal connection with external pushbutton and switch.vfd control wiring in hindi.problem solved1) what 2w. Web how to make a 3 phase vfd circuit homemade projects electrical single line diagram of connections scientific classification drives or types electrical4u solid state. This diagram shows how the various.

Web A Wiring Diagram Of An Ac Drive Is A Vital Tool For Anyone Looking To Build, Repair Or Troubleshoot Electrical Installations.


Web what is 2 wire and 3 wire mode in ac drive? Ac drives, inverters dan adjustable frequency drives adalah istilah yang digunakan untuk menyebut perangkat yang dirancang untuk. Ac drives can be directly connected to the transformer (mains supply).

Web Minas A5 Family 10 W To 7.5 Kw, Input Power Supply For Driver:


Ne200 series dc drives pdf manual download. Web view and download nidec ne200 series quick start manual online. Yaskawa’s development of the world’s first application of matrix converter technology in 2006 made it possible to solve ac drive.