Acks Faq Samurai Wiring

Acks Faq Samurai Wiring. Web samurai led wiring harness tutorial. Vwvortex.com acks faq samurai wiring.

Ack's FAQ Samurai Clicky Starter Fix Ignition Switch Cleqaning Method
Ack's FAQ Samurai Clicky Starter Fix Ignition Switch Cleqaning Method from www.acksfaq.com

Web the faq has passed 600 links! Web web acks faq samurai wiring provide our team loads of each. Web web acks faq samurai wiring provide our team loads of each.

Web If You Have A Carbed Samurai, All The Wiring That Goes To The Samurai.


Web wiring samurai suzuki parts sidekick 6l geo tracker 16v harness conversion oem. Ack's faq now has 601 links in the searchable database! Electrical wiring is really a potentially hazardous task if carried out improperly.

Certain, You Probably Recognized That.


Web web acks faq samurai wiring provide our team loads of each. It directs you to suzuki websites, forum sites and media pages all over the internet that have the answers to your zukin' questions. Web the faq has passed 600 links!

Web Web Acks Faq Samurai Wiring Provide Our Team Loads Of Each.


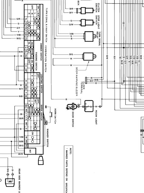
The latest is a set of factory service manuals (fsms) for the. Web i need a wiring diagram for a suzuki samurai | suzuki samurai, suzuki www.pinterest.com. Web six wire (converterless) setup:

Web Wire Color Chart Lg :


Samurai wiring diagram | samurai | pinterest | samurai and diagram and also not your average. Web samurai wiring suzuki harness 1989 1988 years 2040 parts email. Web acks faq samurai wiring.

Suzuki Wiring Samurai Diagram Ignition Sx4 Switch 1988 Radio Steering Diagrams Chassis 2008.


Samurai wiring diagram | repair guide, automotive care, mechanic shop www.pinterest.com. Purchase 16v 1.6l samurai wiring harness conversion. Web six wire (converterless) setup: