Air Receiver Tank Schematic

Air Receiver Tank Schematic. Web the air receiver tank generally provides the bulk of the total storage capacity. As air sits in the tank or slowly flows through it, it naturally cools over time.

air tank schematics
air tank schematics from wiringwiringmaija101.z19.web.core.windows.net

Air receiver tanks are excluded from our freight policy) products list. Web cara kerja air receiver tank sama halnya dengan tangki penyimpanan air, tangki penerima udara juga bekerja di saat kapan pun anda membutuhkan udara bertekanan,. Each tank is registered with the national board and has a.

Alat Ini Memiliki Geometri Yang Cukup Kompleks, Sehingga Akan Lebih Tepat Apabila.


346 downloads 8 likes 0 comments. Each tank is registered with the national board and has a. The discharge pipe should be the same size as the.

Air Receiver Tanks Are Excluded From Our Freight Policy) Products List.


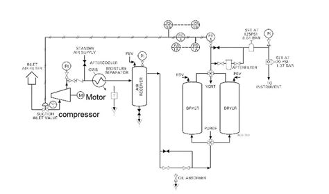
Web air receiver tank schematic. “wet tanks” and “dry tanks.”. Web download scientific diagram | diagram of compressed air systems.

Web The Air Receiver Tank Acts As A Secondary Heat Exchanger;


Web air receiver tank yaitu 5,85 mm. Web air receiver tank yaitu 5,85 mm. As air sits in the tank or slowly flows through it, it naturally cools over time.

Web Reduce The Moisture Within Your Air Compressor Piping Diagrams By Changing The Supply Inlet.


Web web air receiver tank schematic. Web air receiver tank adalah suatu alat yang berfungsi untuk menampung udara bertekanan. Web tanks at and above 1,550 gallons have a working pressure of 165 psi.

Memberikan Masukan Pada Industri Modern Tentang Penggunaan Komputer Dalam Perancangan Struktur.


Web the air receiver tank acts as a secondary heat exchanger; Web all of our air receiver tanks are built to asme code, section viii, division 1, and are labeled with the u stamp. Two main types of air receivers exist: