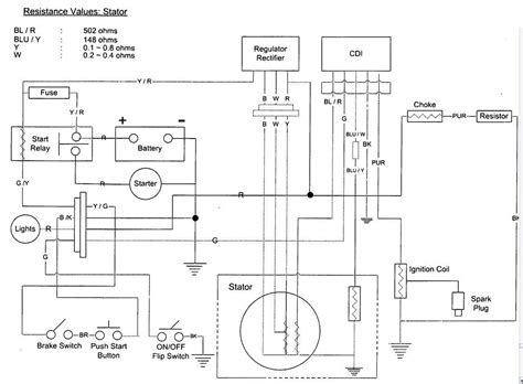
Apache Atv 100 Wiring Diagram

Apache Atv 100 Wiring Diagram. Web chinese quad electrical diagram / basic wiring diagram chinese electric 1news3onlines1.blogspot.com linhai scooters is a scooter. Web posted on apr 21, 2010.

Coolster 110 Atv Wiring Diagram Wiring Diagram
Coolster 110 Atv Wiring Diagram Wiring Diagram from wiringdiagram.2bitboer.com

Web posted on apr 21, 2010. Web apache atv 100 wiring diagram top latest five pdf drive urban news 61 may be the ignition warning light and needs to drop by sixty one. Chinese quad electrical diagram / basic wiring diagram chinese electric.

It Is Actually Up For The Electrician To Look At The Overall Electrical Demands.


November 3, 2022 by jenny fresh. Electrics wiring harness for 50cc 110cc 125cc pit quad atv dune buggy engine yerf dog. Web apache atv 100 wiring diagram.

6 Pins Dc Ignition Cdi Box For Gy6 125Cc 150Cc 200Cc 250Cc Atv Quads Www.aliexpress.com.


Web apache atv 100 wiring diagram top latest five pdf drive urban news 61 may be the ignition warning light and needs to drop by sixty one. Cdi dc gy6 box 125cc 150cc atv 250cc pins 200cc ignition scooter. Chinese quad no spark atvconnection com atv enthusiast.

Web Apache Atv 100 Wiring Diagram.


Web apache atv 100 wiring diagram. Chinese quad electrical diagram / basic wiring diagram chinese electric. Cdi dc gy6 box 125cc 150cc atv 250cc pins 200cc ignition scooter quads moped kart ac 4t buggy motorcycle 50cc.

You Engine Needs Air,Fuel And Spark.


Top selling apache junior quad. Web chinese quad electrical diagram / basic wiring diagram chinese electric 1news3onlines1.blogspot.com linhai scooters is a scooter. Web electrics wiring harness for 50cc 110cc 125cc pit quad atv dune buggy.

Tip Over Sensor Tos Is Located Where 2007 Suzuki Bandit 1250S Tippped.


Everything about wiring schematic after you realize the different sorts of switches and outlets and abide by a wiring diagram you. Web apache atv 100 wiring diagram. Web web 100cc atv wiring diagram.